MKPSL-309 Cassava starch production line.
Capacity: 0.5-20 ton per hour cassava starch output

Proudct Cassava/topioca starch data
Our cassava starch processing plant line can produce food/pharmaceutical grade starch. At same time you can get high quality cassava recidue. The product cassava starch data as below for your reference:
| Color | White |
| Scent | Inoffensive |
| Taste | No gritty |
| Impurity | No |
| Moisture | 13.00% |
| Ash | ≤ 0.30% |
| protein | < 0.10% |
| Spot | ≤ 3.00 per cm2 |
| Fitness | ≥ 99.00% (pass rate for 150um sieve) |
| Whiteness | ≥ 92.0% (457 nm blue-ray reflectivity) |
Application
1. Cassava Starch can be used for Food and drink.
2. Cassava Starch can be used for Textile starching, Medicine, etc.
3. Cassava Starch can be used for making Modified starch, Glucose, Suger, Sorbitol, Alchol, etc.
4. Cassava Starch can be used for making Vitamin C, Lysine, Citric acid, Antibiotic, Enzymic preparations, etc.
5. Cassava recidue can be used as feed.
Our production line
1. Advanced and reliable Processing technology.
2. Energy-saving, water-saving, labor-saving and little pollution. hot recycling close type production and the process water will be recycled .
3.Mostly machinery with fully stainless steel to be sure these is no corrosion.
4. Advanced surface treatment craft. Oil and dirty resisting.
5. Many various capacity option.
The best solution project and highest possible quality machines will be offered according to your Demands. Maximum your cost performance.
Our team
1.Strong and vigorous technological force member.
2.Abundant theory and practical experience.
3.The zealous service and fast reply.
4.The scientific management system.
Our team will offer specialized and kindly service for you from end to end.
Our culture
Keeping Integrity, Profession, Efficiency, and Win-Win as our spirit and making friends through business contacts as our goal, we are always ready to provide satisfactory services for our friends from all over the world.
WE ARE WHERE YOU ARE!
By choosing MecKey you are choosing the perfect long-term partner for your daily operations. Our service network can reach you wherever you are.
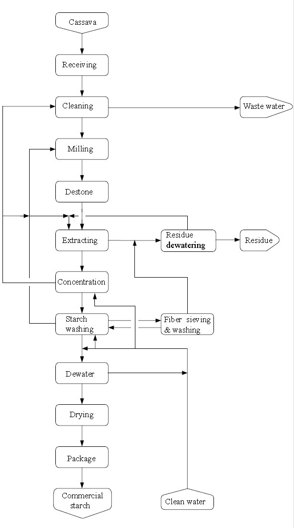
Cassava/potato starch general description process diagram

Main equipment photos








Process description
1 Cassava receiving, transporting and cleaning unit
Store the cassava in storage pool. Then the de-stone machine will remove the dirt and other foreign matters completely. Finally, store the clean cassava in a temporary storage hopper.
2 Cassava rasping unit
The rasping unit is the most important part of cassava starch extraction. Rasping mill with high efficiency allows the starch granules in the cassava cells to be released out completely, which ensures minimum quantity of the remaining starch in the cassava residue. The rasping cassava slurry is pumped into de-sanding unit by a fiber pump.
3 De-sanding unit
Rasping cassava slurry is pumped through the fiber pump into the de-sanding cyclone. When the slurry enters de-sanding cyclone, the light phase of starch and cassava residue come out of the top as overflow, and the heavy phase like sands will be discharged from the bottom.
4 Starch extracting unit
Centrifugal extraction is another key unit which influences the cassava starch yields. The cassava slurry enters the first stage centrifugal sieve from de-sanding cyclone, the slurry is separated into starch slurry and cassava residue under the centrifugal force. Starch slurry is pumped through the de-foaming pump to the hydro-cyclone station for washing starch, and the cassava residue is sent to second and third grade centrifugal sieves through fiber pump for starch recovery.
5 Cassava residue dewatering
We use a centrifugal sieve for cassava residue dewatering, it works like the extraction sieve. Finally, cassava residue is transported out of the workshop, the extracted water return to the process water system.
6 Starch washing and concentration unit
The 16 grade hydro-cyclone station guarantees the quality of the starch completely, which is the most important unit of the entire production line. The starch slurry enters the third stage of the hydro-cyclone for concentration, and the fresh water enters the hydro-cyclone from the other end which washes starch. The overflow enters two grade recovery station to recycle starch, the bottom flow is washed through 13 grade washing cyclone to ensure that the starch slurry does not contain impurities and final starch will be in accordance with national standard.
7 Starch dewatering unit
The starch out of the cyclone station has big moisture so it must be dewatered then dried. The starch slurry enters vacuum dewatering filter tank from the starch milk buffer tank. Under the vacuum formed by the vacuum pump, the starch slurry is sucked to the drum surface, then filtrate goes through filter mesh and enters the filtrate separating tank. The starch cake remains on mesh surface and is scraped off by a scraper and transported by the conveyor belt into the air dryer. Then weighing and packing.
About Meckey
Meckey is a shareholding company in corn, wheat, potato, cassava, processing area, secialized in project engineering & construction, equipment manufacturing, technical support & sevices to customers worldwide.
Turnkey solutions
1. Corn grain to corn starch, gluten, germ/corn oil, fiber.
2. Wheat flour to vital gluten, A starch, B starch.
3. Potato(cassava) to potato(cassava) starch, cassava flour.
4. Starch to glucose, DMH, sorbitol, HFCS55.
5. Corn flour(rice) to glucose, DMH, sorbitol, HFCS55.
6. Modified starch, maltodextrin, potato flakes.
7. L-lysine, GSM.
Payment item
As a routine, 30% down payment, 70% by L/C at sight, 10% Bank guarantee supplied by Meckey. Workable details should be as per discussion based on the contract.
Delivery
Both your destination port or China port are available according to terms of contract. All exporting transactions can be on our duty.
Warranty
The warranty period of each item of equipment delivered shall be 12 months from the date of the signing ACCEPTANCE MEMO or 17 months from the date of shipment, whichever is earlier.





Welcome to contact us!!!
China